手上有一台五菱宏光的神车,开的很少,主要用来有大件要运输的货,小车装不下就开一下,卖了可惜。停时间长了电池总是亏电,一个电瓶用不了一年就坏了,换电瓶也血亏。闲得无事,准备加装一个太阳能板,停太阳底下,这样子电瓶应该不会亏电了。太阳能板我买的是18V的,所以做了一个电路,用得上有聚聚可以取走。
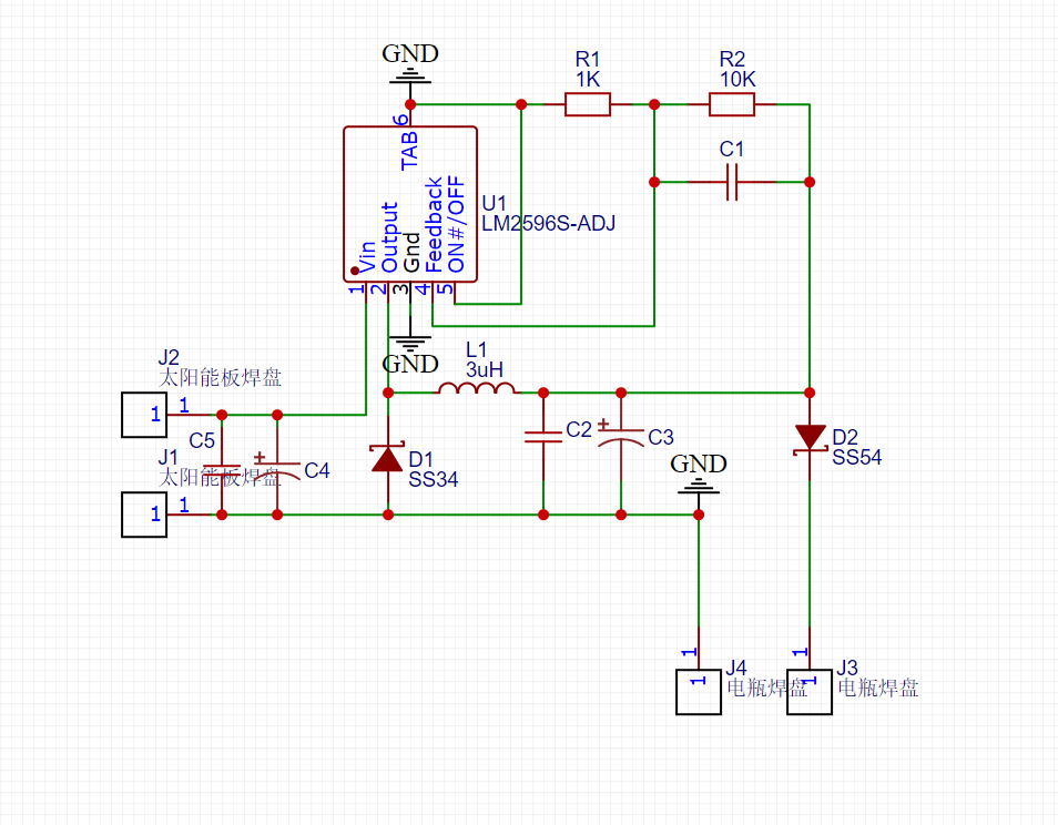
下面这个是原理图
下面这个是原理图
焊工一般,验证能用,计算输出为13.8V, 因加装了一个二级管,防电瓶电回流的,这个二级管压降0.5V左右,输出实际13.3V左右,汽车电瓶充满14.2V. 13.8V左右的浮充对电瓶寿命没什么影响。
![图片[2]-给五菱神车加装太阳能稳压板,亲测可行!-龙罡博客](https://img01.longg.net/file/imgpan/wp-content/uploads/2023/03/si4gme1.jpg)
使用的免费打样,铝板,散热好,可以连续一直输出稳定电流。
![图片[3]-给五菱神车加装太阳能稳压板,亲测可行!-龙罡博客](https://img01.longg.net/file/imgpan/wp-content/uploads/2023/03/si4mip1.jpg)
原件说明:
U1 2596 adj 系列 固定输出的只原把R2短接。 该芯片最大支持40V输入。
13.8V 适合铅酸电瓶,也就是汽车上的电瓶。 R1 电阻1K R2电阻10K
12.5V 适合三并18650锂电池 R1 电阻1K R2电阻9K
L1 功率电感,根据你输出大小,我这个用的是4R7(不想买,直接在一个移动电源里拆的) 太阳能电板电压乘以电流除你输出的电压得出输出最大电流,建议不大于3A.
D1 续流二级管,肖特基二极管 参考型号ss34
D2 肖特基二极管 可以不接。
U6 如果不接D2,就可以直接用焊跳这个点直连
U2-3 输出电容
U4-5 输入电容
IN 输入
OUT 输出
论坛找不到上传附件的位置,附件放到了阿里云盘,有需要的可以直接取了上传到免费的条样平台去打样
这个是纯业余爱好
补一张原理图,免费打样的板子,自己画的时候要算电流,立创的那个免费铜皮1MM线宽过1A电流是没什么大问题的。这个只是我个人喜欢折腾,必尽我的是神车,不在呼自然也没买商业保险。这个多少也是给车加了两条线,要是真有什么事,保险公司一定会说是改了电路引导起的。板子昨天收到就已经焊好测试通过,明天开始装到车上去。
其实很简单的,2596网上有很多资料的。我纯业余爱好,聚聚大佬对下面的原理图指点下是否还可优化一下,每下每月有两次免费打样机会。
![图片[4]-给五菱神车加装太阳能稳压板,亲测可行!-龙罡博客](https://img01.longg.net/file/imgpan/wp-content/uploads/2023/03/exwbki1.png)
© 版权声明
文章版权归作者所有,未经允许请勿转载。
THE END








暂无评论内容